脊髓损伤(SCI)是一种破坏性的中枢神经系统(CNS)损伤,可导致感觉输入和运动控制的永久性丧失。据统计,在2019年,全球范围内有超过2000万人患有脊髓损伤,新发病例数约为90万。研究表明,大多数感觉运动恢复发生在SCI后的前12个月内,严重慢性SCI患者(受伤后超过12个月)尽管进行了积极的康复和药物治疗,但很难得到进一步恢复。SCI患者运动功能的丧失,使其无法日常生活无法自理。此外,自主膀胱功能的障碍可导致不自主排尿反射、尿潴留和尿路感染等。这些都是导致SCI患者生活质量下降的重要因素。
2004年Carhart等人报道了首例脊髓电刺激(SCS)对于SCI患者运动功能康复的研究,此后SCS疗法在SCI领域的应用更加广泛。本文将对SCS疗法改善SCI患者的运动功能和排尿功能进行系统性综述。

SCS与运动功能康复
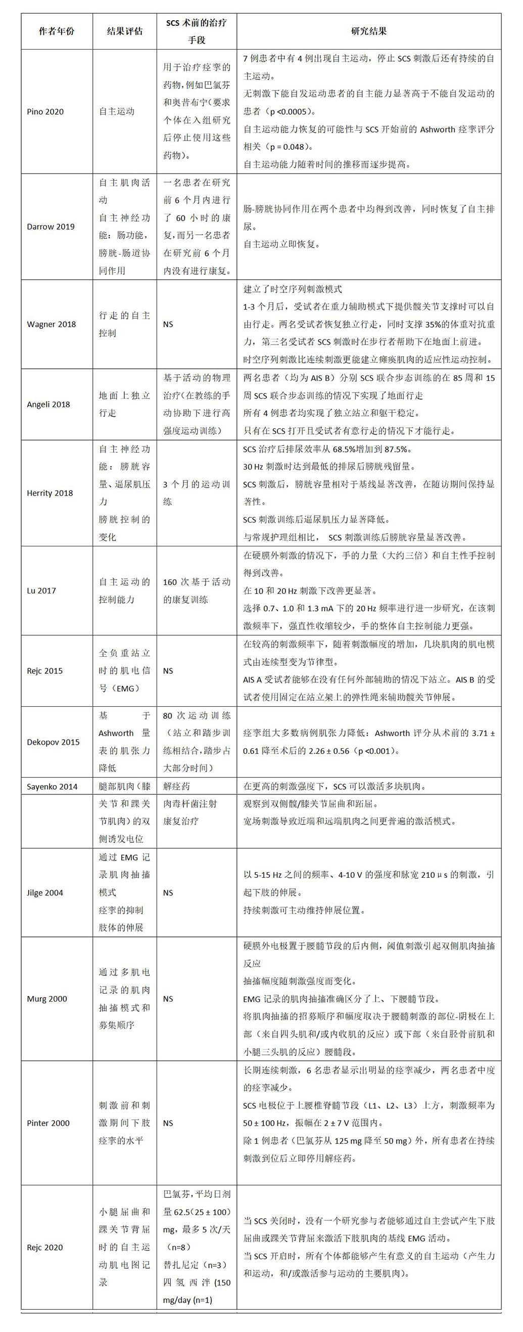
来自12项研究的83名患者表现出不同程度的自主运动功能改善。
6项研究(Jilge 2004,Darrow 2019,Murg 2000,Pino 2020,Rejc 2020,Sayenko 2014),报告了SCS可改善下肢肌肉自主活动,但这些研究未对行走能力进行评估。在Pino 2020研究中,7名患者中有4名在SCS的持续刺激下(5-21h/d,平均持续255d)实现自主运动,即使停止SCS刺激后还有持续的自主运动。在Darrow 2019研究中,2名患者在SCS开启后,立即实现自主运动。
三项研究报告了不同程度的站立或行走能力的恢复。在Rejc 2015研究中,两名AIS A患者能够在没有任何外部辅助的情况下站立。另外两名AIS B患者使用固定在站立架上的弹性绳来辅助髋关节伸展。Angeli 2018研究中,2名患者(均为AIS B)分别在85周和15周SCS刺激联合步态训练后实现了地面行走,该研究中的4名患者均实现了独立站立和躯干稳定,是在SCS开启且患者有意行走的情况下才能行走。在Wagner 2018研究中(1例AIS C患者,2例AIS D患者),2名患者在35%体重的支撑下恢复了独立行走,第3名患者在步行者辅助和SCS开启的情况下在实现了地面行走。
在两名四肢瘫痪患者的研究中(Lu 2017),在颈部SCS刺激的情况下观察到握力(约三倍)和自主手控制的改善。频率为20Hz的刺激是有利的,因为紧张性收缩较少,整体自主手控制更好。
SCS与痉挛减轻
有两项研究(27名参与者)报告了SCS刺激后的痉挛减轻(Dekopov 2015,Pinter 2000)。此外,Pino 2020研究观察到,基线时痉挛程度越大,下肢对SCS刺激后自主运动概率就越大。在Pinter 2000研究中,除了一名患者(将巴氯芬从125 mg减少到50 mg)外,所有患者在持续SCS刺激到位后立即停用解痉药物。
SCS与排尿功能恢复
两项研究报告了自主排尿的改善(Herrity 2018,Darrow 2019)。研究报告称,SCS使排尿效率(排尿结束时排出的尿量与排尿开始时相比的百分比)从68.5%增加至87.5%。30 Hz刺激后排尿后膀胱残余容量最低。片状电极导线的尾部(覆盖腰骶连接处)用于刺激盆腔副交感神经。在Darrow 2019的研究(n = 2)中,观察到AIS A患者的排尿自主控制改善,以及肠道-膀胱协同作用改善。

本文节选自D'hondt N, Marcial KM, Mittal N, et al. A Scoping Review of Epidural Spinal Cord Stimulation for Improving Motor and Voiding Function Following Spinal Cord Injury. Top Spinal Cord Inj Rehabil. 2023;29(2):12-30.
专家介绍

-赵东升-
西安市红会医院
神经外科副主任 主任医师
担任《全科医学杂志》、《实用心脑肺血管杂志》、《中国肿瘤临床杂志》审稿专家;
《南京医科大学转化医学研究院》专利评估专家;
《转化医学电子杂志》青年编委;
《中外医疗杂志》委员;
参编专著14 部,发表学术论文 28 篇,自主研发并荣获国家专利32项(其中四项发明专利);
在西安市红会医院完成院内第一例脊髓电刺激治疗昏迷病人,第一例脊髓电刺激手术治疗截瘫病人,第一例脊髓电刺激手术治疗下肢缺血顽固性疼痛,是陕西省开展脊髓电刺激手术病例数最多的专家。