脊髓损伤是导致终身残疾的主要原因之一,破坏关键神经通路,导致广泛的感官、运动和自主神经功能障碍,患者人数众多。现有疗法无法实现有意义、全面的感觉运动和自主神经功能恢复。
长久以来,脊髓电刺激(SCS)主要用于慢性顽固性疼痛的治疗,近年来SCS已展现出超越疼痛控制,直接促进神经再生与髓鞘修复的强大潜力。近期一项发表于《Experimental Neurology》的综述研究系统回顾了21项临床前研究,揭示脊髓电刺激在促进神经再生和髓鞘修复方面具有显著潜力,为治疗方向带来新的启示。

作者系统地检索了两个电子数据库——MEDLINE和Web of Science,查找1946年至2024年11月期间的同行评议文章。检索策略结合了与脊髓损伤(例如,“spinal cord injuries,” “spine injury”)、电刺激(例如,“epidural stimulation” “transcutaneous stimulation” “neurostimulation”)以及轴突再生和髓鞘再生(例如,“remyelination” “demyelinatio” “neurorecovery”)相关的关键词和医学主题词。使用布尔运算符优化检索结果,确保纳入相关研究。最终筛选出21篇符合纳入标准的文献,纳入定性综合分析。
在关于脊髓电刺激对脊髓损伤影响的研究中,啮齿类动物模型占主导地位。其中,Sprague-Dawley大鼠(12项)是最常用的模型,其次是Wistar大鼠(6项),小鼠模型(2项),1项为犬类模型。所有研究均采用侵入性刺激方案。
一、SCS治疗方案
1 SCS开始的时机 在脊髓损伤后启动脊髓电刺激的时机和持续时间方面,各项研究之间存在显著的异质性。值得注意的是,21项研究中有13项明确指定了刺激启动的时机,且大多数在损伤后急性期启动。 2 刺激持续时间和频率 各研究在刺激持续时间和频率上存在相当大的差异。(详见汇总表) 3 电极放置位置 在21项综述研究中,有20项明确指定了刺激电极的放置位置(1项研究未提供电极放置的确切位置)。在提供细节的研究中,有19项将电极放置在非常靠近损伤部位或环绕损伤部位的位置。这种放置策略可能是为了使电刺激直接传递到受影响脊髓节段。1个值得注意的例外是Zhou等人在2024年进行的研究,尽管损伤位于更头侧的T9椎体水平且为完全脊髓横断,但电极仅放置在损伤尾侧的L2-L4脊髓节段。 SCI基础信息以及刺激参数汇总表


二、SCS对促进神经再生 与修复相关标志物的影响
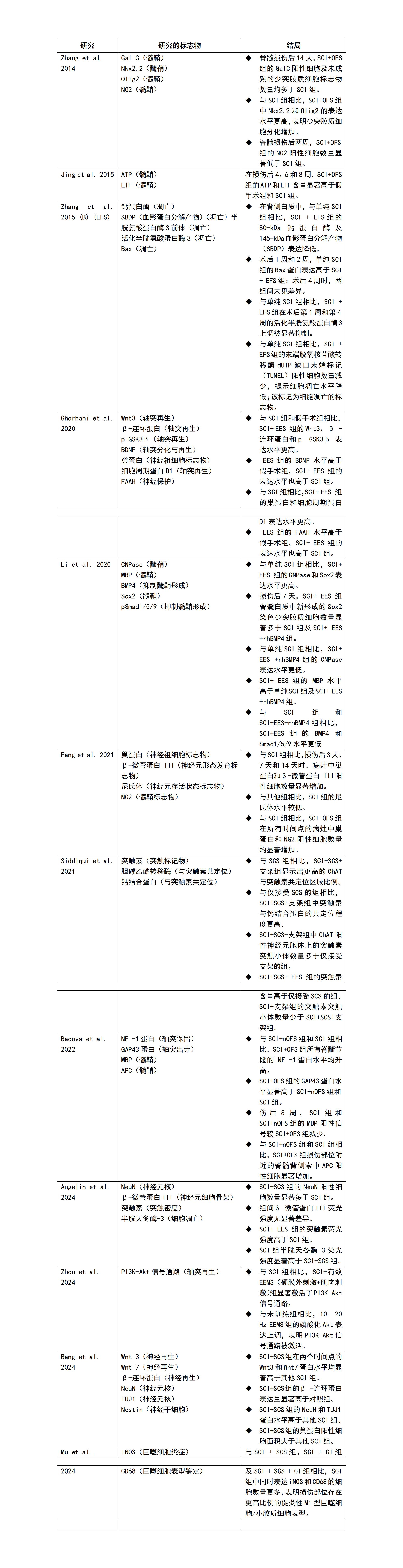
多项研究证实,其能增强前体细胞分化、髓鞘再生与轴突再生的标志物,并抑制变性及凋亡过程。具体表现为:髓鞘碱性蛋白等髓鞘形成标志物水平升高;钙蛋白酶、caspase-3等变性相关指标下降;同时提升ATP、脑源性神经营养因子等营养因子,改善细胞能量状态与神经营养支持。此外,SCS可激活少突胶质前体细胞与神经干细胞,促进其向神经元分化。联合肌肉刺激能进一步强化磷脂酰肌醇3-激酶/Akt等再生信号通路,提示联合治疗可能具有更优的轴突生长促进作用。 SCS对神经再生与修复相关标志物研究汇总表
三、SCS对轴突再生的影响
十项研究显示,脊髓电刺激可促进轴突再生。多数研究观察到刺激组轴突长度增加、数量增多及神经丝表达升高,表明轴突生长与保留得到增强。(详见下表) SCS对轴突再生的影响研究结果汇总
四、SCS对髓鞘再生 和防止脱髓鞘的影响
九项研究中,六项证实脊髓电刺激能提升髓鞘含量、厚度及少突胶质细胞增殖分化,并减少细胞凋亡。一项早期研究因刺激方案不一致未发现显著差异,但指出技术局限可能影响结果。(详见下表) SCS对髓鞘再生和防止脱髓鞘研究汇总表
五、SCS对功能 和电生理恢复的影响
二十项研究一致报告脊髓电刺激改善运动功能,其中两项提到自主神经功能增强。常用评估指标(如BBB评分、斜面试验)显示刺激组恢复更优。电生理数据表明,刺激后诱发电位振幅提高、潜伏期缩短,特定频率刺激(如10-20赫兹)对神经传导促进效果更显著。(详见下表) SCS对功能和电生理恢复研究汇总表
小结
本综述整合了21项临床前研究,表明脊髓电刺激可促进轴突再生、髓鞘形成及功能恢复。然而,研究方法与结局报告存在差异,部分研究刺激参数描述不全,妨碍了比较与可重复性。建议遵循报告标准,规范描述刺激方案与结局指标,以提高研究一致性和临床转化价值。 尽管多数研究支持脊髓电刺激可上调神经再生标志物、增强轴突保留与髓鞘含量,并改善运动功能,但仍存在局限性:如操作定义不统一、模型以急性损伤为主、随访期较短、自主神经功能评估不足、刺激方式以侵入性为主等。未来研究需关注慢性损伤模型、结合多模式治疗、延长随访时间、增加自主神经功能评价,并探索无创刺激策略,以更全面推动脊髓电刺激的临床转化与应用。
参考文献: Sachdeva R, Dwivedi A, Law M, et al. Regeneration and remyelination promoting effects of spinal cord stimulation following spinal cord injury: A scoping review. Experimental Neurology. 2026;396:115519.